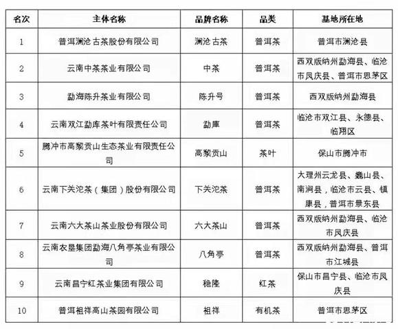
新手喝普洱茶,最忌讳太杂,建议选择下关、大益、八角亭、老同志等等这些大厂,买一些经典的茶来喝,喝多了之后再玩花点。那么一品堂普洱茶属于几线品牌呢?顺茶网今天来分享介绍一下普洱茶高端品牌排名。

超一线大厂是大益,下关。
一线大厂是八角亭,飞台,福今,老同志,今大福,中茶,福海,陈升,广雅,番顺,合和昌,润元昌,昌泰,兴海,南桥,勐库双江,起码产品多,量大,才能叫大厂。
二线厂,普秀,岁月知味,宝和祥,思茅,一品堂,广隆,戎氏,健身,百茶堂,同庆号,福元昌,朗河,大昌号,澜沧,斗记,百年尚普,冰中岛,勐傣........






















